-
专利 -
商标 -
版权 -
商业秘密 -
反不正当竞争 -
植物新品种 -
地理标志 -
集成电路布图设计 -
技术合同 -
传统文化
律师动态
更多 >>知产速递
更多 >>审判动态
更多 >>案例聚焦
更多 >>法官视点
更多 >>裁判文书
更多 >>商标的核心功能为区分商品或服务的来源。为实现该功能,《中华人民共和国商标法》(下称《商标法》)明确要求申请注册的商标应当有显著特征(即显著性[1]),否则将根据第九条第一款不予注册[2]。学理上,商标可以根据显著性程度由高到低分为臆造性标志、随意性标志、暗示性标志、描述性标志、通用名称五类。这种分类方式被《最高人民法院关于审理商标授权确权行政案件若干问题的规定》(下称商标行政解释)分别在第十条、第十一条予以吸收,以司法解释的形式对通用名称、描述性标志和暗示性标志进行了界定[4]。五类标志中,臆造性标志、随意性标志、暗示性标志具有显著性,描述性标志、通用名称不具有显著性。
商标申请实践中,臆造性标志与随意性标志因特征鲜明而易于识别,在此不论。暗示性标志通过暗示的方式与其所在的商品或服务类别相关联,具有“暗示而并非直白”的特性,使其在实践中与描述性标志不易区分,容易导致其因缺乏显著性被不予注册。但暗示性标志往往有特定涵指、具有表意丰富的特点。容易加深消费者的理解记忆,故在商标申请中较为常见,可谓“成也萧何,败也萧何”。因此,本文将着力厘清暗示性标志的内涵,并对其主要类型进行归纳,基于对“暗示性标志”的在先生效判决的检索和分析,提炼出司法实践中得以运用的区分规则。
一、通用名称、描述性标志、暗示性标志的具体内涵和理解适用
(一)通用名称的具体内涵
想要充分理解暗示性标志的内涵,需要将其定义与通用名称、描述性标志相比较。通说一般认为,通用名称,指某一类或某一种商品或者服务的名称或标记;描述性标志,指对使用该标志的商品或者服务的质量、特征等自身属性进行直接描述的标志;暗示性标志,指由常见词汇构成,其与商品或者服务没有直接的联系,而是以暗示的手法提示商品的属性或某一特点[5]。
从上述定义可见,通用名称是经过语言长期发展后,人们对某商品或服务的约定俗成的指代。所谓指代,借用梁启超“凡天地间事物之名号,其根源莫不出于指代”之言作一解释:人类在认识世界的过程中为了便于交流、化繁就简,逐渐使用语言符号这一抽象概念来表示世间的具体事物(如用西瓜来指代该种形态近似于球形或椭圆形的蔓生藤本植物)。在这个过程中,部分语言符号和其所表示的具体事物形成了较为明确稳定的对应关系(这种对应关系可称为“名”与“实”的关系、“词”与“义”的关系),为人们所认可并传承至今,成为了人们对事物的固定表达(即指代)。当然,对应关系并非一定要求一一对应,如“电脑”“计算机”“笔记本”等词都可以指代“一种能够按照程序运行,自动、高速处理海量数据的现代化智能电子设备”。但无论如何,语言符号和具体事物之间的指代(固定表达)在具体商品或服务类别[6]中较为有限(但是会随着社会生产生活而缓慢发生演变),因而不能在该具体类别中作为注册商标为权利人所垄断,换言之,通用名称可以在与之不同类别的商品或服务中作为注册商标使用。例如,“小米”虽属3102“未加工的谷物及农产品”的通用名称,必然不能在3102类商品中作为注册商标,但并不妨碍其注册在0907“通信导航设备”类别中。故此,《商标法》将通用名称分为法定的商品或服务名称(下称法定通用名称)和约定俗成的商品或服务名称(下称约定通用名称)两类。法定通用名称指从法律、国家官方或相关行业的视角作判断,如《商标注册用商品和服务国际分类》(下称《尼斯分类》)中所列的皆为法定通用名称;约定通用名称指相关公众视角下的《尼斯分类》中商品或服务的别称或俗称,如“小米”,虽然不在尼斯分类中,但对于中国相关公众来说,属于《尼斯分类》中“谷类”的一种俗称,因而属于约定俗成的通用名称。根据上述例证可知,法定通用名称和约定通用名称均落入《商标法》第十一条第一款第(一)项“仅有本商品的通用名称、图形、型号的标志不得作为商标注册”的规制范围,在相关类别中禁止被注册为商标。需要强调的是,通用名称会随着时代的发展而动态变化,部分原来不属于通用名称的词汇在人们的使用中逐渐变为通用名称。因此,在判断是否落入上述法条规制范围时,除了注意判断主体的问题,还要注意以商标申请日作为判断其是否属于通用名称的时间节点。
(二)描述性标志与暗示性标志的具体内涵和理解适用
与通用名称一样,判断描述性标志和暗示性标志也需要以明确其所在的具体商品或服务类别为前提。描述性标志的重点在于“描述”二字。这里的“描述”,根据《商标法》第十一条第一款第(二)项“仅直接表示商品的质量、主要原料、功能、用途、重量、数量及其他特点的标志不得作为商标注册”及商标行政解释第十一条,应指对商品或服务[7]的“质量、主要原料、功能、用途、重量、数量”等特点进行直接说明。这些特点可分为两组,第一组是“主要原料、重量、数量”,第二组是“质量、功能、用途”。对第一组特点的表达偏向于事实判断,以2501“衣物”商品类别举例,该类别中描述主要原料的常见表达如“棉”“麻”等,描述重量的常见表达如“200g”等,描述数量的常见表达如“一件”等。对第二组特点的表达偏向于价值评价,描述质量的词语如“优质”“舒适”等;功能和用途基本同义复指,如“保暖”等,既是功能,又是用途。无论如何,由于这种直接说明的表达方式使描述性标志与商品或服务本身联系紧密,所以认定描述性标志不具有显著性。而作为具有显著性的暗示性标志,从定义可知,其与描述性标志区分的关键在于其与所在商品或者服务之间不再是直接联系,而是跃升为暗示层面,需要相关公众凭借一定的文化或认知储备,才能够敏锐地抓取二者间的联系。
二、描述性标志与暗示性标志的区分规则
商品或服务提供者为使消费者在看到其商标时能迅速了解其提供的商品或服务类型,热衷于将“通用名称”作为要素包含在商标中,在该要素的基础上增减调整新的语素,从而构成商标整体。根据对实践中的商标使用情况的归纳,这种形式创造出的商标既可能是描述性标志,也可能是暗示性商标。如在3901“运输及运输前的包装服务”类别中申请注册“联运通”商标[8],其中,“运”属于该类别中的通用名称,而“联”“通”作为新增语素对“运”进行修饰,尽管该修饰也是广泛意义上的描述,但并未直接表示运输服务的质量、主要原料、功能、用途、重量、数量特征,因而不属于描述性标志,应作为暗示性标志而不是描述性标志,故应予注册。
商标的核心功能为区分商品或服务的来源。公众基于对来源的认知展开消费等行为,从而激励商标专用权人重视商标所附的商业信誉,以达到降低市场交易成本、促进经济发展的效果。从这个角度上说,《商标法》属于私法,但引入公权力所构建的权利公示体系之目的在于,使商标资源被有需求的申请人有序注册后占有并实际投入使用。故在注册商标须有显著性的问题上,应正确理解和解读《商标法》及相关司法解释规定的不具有显著性的情形,审慎区分不具有显著性的各种情况,尤其是要注意把握描述性标志和暗示性标志的界分。
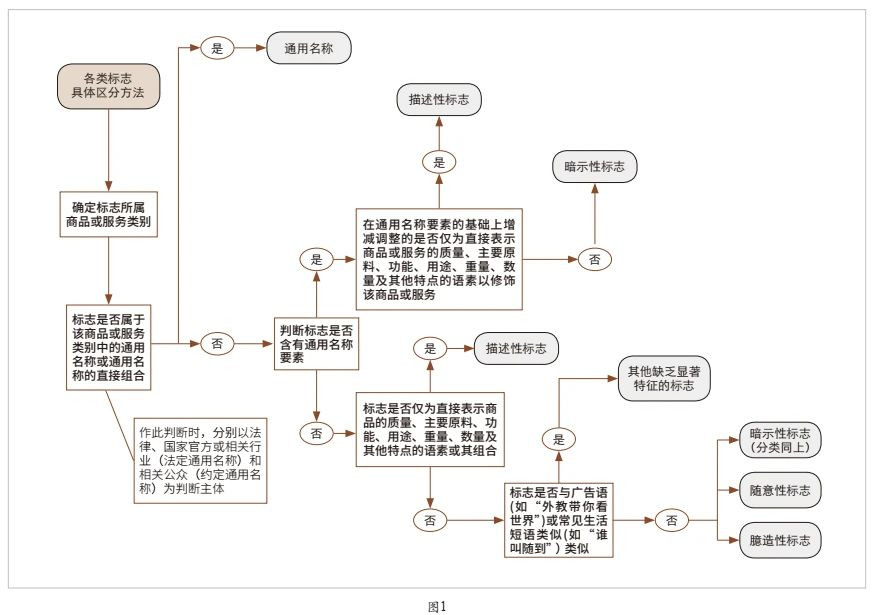
结合相关案例,本文认为,描述性标志和暗示性标志的区分标准为:在通用名称要素的基础上增减调整的仅为表示商品的质量、主要原料、功能、用途、重量、数量及其他特点的语素的为描述性商标,其他一般应认定为暗示性商标。以此可提出各类标志“具体区分方法”(见图1)。

值得一提的是,在通用标志、描述性商标外,在我国《商标法》上,形如广告语(如“外教带你看世界[9]”)或与常见生活短语类似(如“谁叫随到[10]”)的标志落入《商标法》第十一条第一款第(三)项的规制范围,从而作为不具有显著性的商标不予注册。
三、各类标志具体区分方法的示例运用
为检验上述“各类标志具体区分方法”的准确性,本文选取了近年来以《商标法》第十一条第一款为争议焦点诉至法院,且经两级法院审理终结的典型案例,采用上述各类标志“具体区分方法”作为判断规则,分析如下。
在3602“金融事物”类别中申请注册“pay”商标:首先,分别从法律、官方或相关行业的角度和相关公众的视角判断“pay”在申请时是否属于3602“金融事物”类别中的通用名称或通用名称的直接组合,发现“pay”的中文含义为支付、付款,属于3602“金融事物”类别中的通用名称,因而不具有显著性[11]。
在0109“肥料”类别中申请注册“优生速”商标:首先,分别从法律、官方或相关行业的角度和相关公众的视角判断“优生速”三个字在申请时是否属于0109“肥料”类别中的通用名称或通用名称的直接组合,发现并不属于;进而判断“优生速”三个字中是否含有通用名称要素,发现“生”字属于通用名称中的要素(涉及010589无土生长培养基);进而判断在“生”这一通用名称要素的基础上,增加的“优”“速”二字是否属于仅直接表示肥料的质量、主要原料、功能、用途、重量、数量及其他特点的语素,发现“优”字属于对肥料质量的直接表述,“速”字属于对肥料功能的直接描述,因此认定为描述性标志,不具有显著性[12]。
在3407“电子烟及其部件”类别中申请注册“雾芯”商标:首先,分别从法律、官方或相关行业的角度和相关公众的视角判断“雾芯”二字在申请时是否属于3407“电子烟及其部件”类别中的通用名称或通用名称的直接组合,发现并不属于;进而判断“雾芯”二字中是否含有通用名称要素,发现“雾”字属于通用名称中的要素(涉及340041吸烟者用口腔雾化器);进而判断在“雾”这一通用名称要素的基础上,增加的“芯”字是否属于仅直接表示电子烟及其部件的质量、主要原料、功能、用途、重量、数量及其他特点的语素,发现“芯”字属于对电子烟及其部件主要原料的直接表述,因此认定其为描述性标志,不具有显著性[13]。
在3802“通信服务”类别中申请注册“闪聊”商标:首先,分别从法律、官方或相关行业的角度和相关公众的视角判断“闪聊”二字在申请时是否属于3802“通信服务”类别中的通用名称或通用名称的直接组合,发现并不属于;进而判断“闪聊”二字中是否含有通用名称要素,发现“聊”字属于通用名称中的要素(涉及380047提供互联网聊天室等);进而判断在“聊”这一通用名称要素的基础上,增加的“闪”字是否属于仅直接表示通信服务的质量、主要原料、功能、用途、重量、数量及其他特点的语素,发现“闪”字并不属于对上述特点的直接描述,因此认定其为暗示性标志,具有显著性[14]。
在0301“肥皂;香皂及其他人用洗洁物品;洗衣用漂白剂及其他物料”类别中申请注册“白因子”商标:首先,分别从法律、官方或相关行业的角度和相关公众的视角判断“白因子”三字在申请时是否属于0301“肥皂;香皂及其他人用洗洁物品;洗衣用漂白剂及其他物料”类别中的通用名称或通用名称的直接组合,发现并不属于;进而判断“白因子”三字中是否含有通用名称要素,发现并不含有;进而判断“白因子”三字是否仅为直接表示商品的质量、主要原料、功能、用途、重量、数量及其他特点的语素或其组合,发现并不是;进而判断“白因子”是否与广告语类似,发现并不类似,因此认定其具有显著性,应予注册[15]。
四、暗示性标志的常见类型及示例
在上文提出描述性标志与暗示性标志的具体区分标准的基础上,本文归纳出我国实践中暗示性标志的常见类型,通过“具体区分方法+实践常见类型”的区分规则来准确判断暗示性标志。
商标因实际使用的需要,所能承载的文字数量有限,实践中一般为一至六个字。基于载体容量的有限性,并非所有表达手法和修辞手法都能用于构造商标。目前,常用于商标的手法主要可归纳为五类:比喻、拟人、双关、联想想象、用典。使用比喻的商标,如在3103“花卉;草本植物”类别中注册的“一花一世界”,将一朵花比作整个世界,展示了微观个体折射出宏观宇宙的哲思;使用拟人的商标,如在0908“音像设备”类别中注册“抗噪卫士”[16],将设备比作抵抗噪音的守卫,生动形象;使用双关的商标,如在4301“提供餐饮;住宿服务”类别中注册“肚子里有料”[17],既指口腹得到满足,肚中无饥馁,又指胸藏文墨,确有真才实学,一语双关,趣味横生;使用联想想象的商标,如在4505(2)“交友服务;婚姻介绍”类别中注册“关关雎鸠”,以雎鸠鸟“生有定偶而不相乱,偶常并游而不相狎”的用情专一,联想想象到世间有情人,从而引人回味、启人遐思;使用用典的商标,如在3301“含酒精的饮料;啤酒除外”类别中注册“天子呼”,引用诗仙李白“天子呼来不上船,自称臣是酒中仙”之典故,给人以富贵于我如浮云、惟愿诗酒度此生的洒脱不羁之感。可见,暗示性标志具有得天独厚的、引人入胜的、易于宣传推广的优势(见图2)。

当然,需要强调的是,通过分析暗示性标志的构成手法归纳分类并不能代替上文总结的具体区分方法,应秉持以具体区分方法为主、以实践常见类型为辅的原则进行判断(见图3)。

五、提炼区分规则的语言文化逻辑原理
回归语言本质,语言是人类解释和描述世界的工具。商标是语言中承载着商誉的特定符号,商标申请人构思商标标识的过程其实就是动用其对语言图形等文化能力来解释或描述该商品或服务的过程。从表现手法来说,描述性标志偏向于白描,而暗示性标志则使用了比喻、拟人、双关、联想想象、用典等手法,前者直接,后者间接,从而形成了描述与暗示的分野。
回归汉语语境,汉语由象形文字发展而来,具有形象化表达的特点,讲求涵泳意蕴,千年传承至今,众多表达言简意丰,易使人产生丰富的联想。用语巧妙的商标为人所欣赏,甚至趣味横生,令人会心一笑。在深层次的文化背景下,暗示性标志受到商品或服务提供者追捧变得理所当然。该类标志也是商标重要的本土资源,流通于国内市场上能够起到识别商品或服务来源和提升语言文化审美的双重效果。
总而言之,语言系属公共资源,需要在人们的使用中得到传承和发展。商标标识所对应的语料库亦属公共资源,申请注册有特定文化内涵的商标标识并未被《商标法》所禁止。但商标权具有独占属性,其价值在于让申请人将其投入实际使用后积累商誉,减少消费者的选择成本。而暗示性标志具有《商标法》所要求的显著性,能够很好地满足申请人的使用需求,符合公众的审美趣旨。因此,本文通过结合司法判例和实践规则,进一步厘清何为暗示性标志,以及如何更为客观地区分暗示性标志和描述性标志。这将有益于我国商标注册秩序的维护和营商环境的优化。
注释
[1]显著性,指用于特定商品或服务的标志具有的识别该商品或服务的来源,从而能够将这种商品或服务的提供者与其他同种或类似商品或服务的提供者加以区分的特性.王迁.知识产权法教程(第七版)[M].北京:中国人民大学出版社,2021:504.
[2]《商标法》第九条第一款:申请注册的商标,应当有显著特征,便于识别,并不得与他人在先取得的合法权利相冲突.《商标法》第十一条:下列标志不得作为商标注册:(一)仅有本商品的通用名称、图形、型号的;(二)仅直接表示商品的质量、主要原料、功能、用途、重量、数量及其他特点的;(三)其他缺乏显著特征的.前款所列标志经过使用取得显著特征,并便于识别的,可以作为商标注册.
[3]Abercrombie&FitchCo.v.HuntingWorld,Inc.,537F.2d4,at9(2ndCir.,1976).
[4]《最高人民法院关于审理商标授权确权行政案件若干问题的规定》第十条:诉争商标属于法定的商品名称或者约定俗成的商品名称的,人民法院应当认定其属于商标法第十一条第一款第(一)项所指的通用名称.依据法律规定或者国家标准、行业标准属于商品通用名称的,应当认定为通用名称.相关公众普遍认为某一名称能够指代一类商品的,应当认定为约定俗成的通用名称.被专业工具书、辞典等列为商品名称的,可以作为认定约定俗成的通用名称的参考.约定俗成的通用名称一般以全国范围内相关公众的通常认识为判断标准.对于由于历史传统、风土人情、地理环境等原因形成的相关市场固定的商品,在该相关市场内通用的称谓,人民法院可以认定为通用名称.诉争商标申请人明知或者应知其申请注册的商标为部分区域内约定俗成的商品名称的,人民法院可以视其申请注册的商标为通用名称.人民法院审查判断诉争商标是否属于通用名称,一般以商标申请日时的事实状态为准.核准注册时事实状态发生变化的,以核准注册时的事实状态判断其是否属于通用名称.《最高人民法院关于审理商标授权确权行政案件若干问题的规定》第十一条:商标标志只是或者主要是描述、说明所使用商品的质量、主要原料、功能、用途、重量、数量、产地等的,人民法院应当认定其属于商标法第十一条第一款第(二)项规定的情形.商标标志或者其构成要素暗示商品的特点,但不影响其识别商品来源功能的,不属于该项所规定的情形.
[5]北京市高级人民法院知识产权审判庭编.商标授权确权的司法审查[M].北京:中国法制出版社,2019:77.
[6]基于国际通行的尼斯分类,我国制定《类似商品和服务区分表》,对商品和服务进行划分和归类.
[7]《商标法》第四条第二款:本法有关商品商标的规定,适用于服务商标.
[8]北京知识产权法院(2018)京73行初4230号行政判决书.
[9]北京知识产权法院(2019)京73行初5399号行政判决书.
[10]北京知识产权法院(2021)京73行初7714号行政判决书.
[11]北京市高级人民法院(2023)京行终2681号行政判决书.
[12]北京市高级人民法院(2018)京行终4763号行政判决书.
[13]北京市高级人民法院(2019)京行终7491号行政判决书.
[14]北京市高级人民法院(2017)京行终3866号行政判决书.
[15]北京市高级人民法院(2020)京行终2988号行政判决书.
[16]北京市高级人民法院(2019)京行终1279号行政判决书.
[17]北京知识产权法院(2016)京73行初4671号行政判决书.




首页
上一篇 

评论